Oggi è domenica 26 aprile 2026, 16:36

Tutti gli orari sono UTC + 1 ora [ ora legale ]




Apri un nuovo argomento Rispondi all’argomento  [ 17 messaggi ]  Vai alla pagina 1, 2  Prossimo
Autore Messaggio
 Oggetto del messaggio: Il dispositivo antitraino "Barrotto"
MessaggioInviato: martedì 1 marzo 2011, 23:17 
Non connesso

Iscritto il: mercoledì 8 dicembre 2010, 19:16
Messaggi: 508
Oggi stavo sistemando alcune fotografie che avevo fatto alle locomotive E 632.
Guardando queste macchine, mi è venuto in mente un particolare dispositivo che era stato montato al fine di scongiurare eventuali incendi alle colonne chopper; ve lo voglio descrivere.
Sulle E 632 ed E 633, data la conformazione del circuito di trazione nel caso che la locomotiva giunta in un senso e, riparta trainata nel verso opposto, può verificarsi il seguente fenomeno; Il flusso residuo dei campi motori, con le armature in rotazione, può indurre una certa tensione ai capi dell'armatura stessa; si avrà quindi una circolazione di corrente nel circuito esterno chiuso attraverso i diodi di ricircolo (DR), corrente che dopo verifiche fatte, a 50 Km/h può raggiungere valori di circa 900 Ampere!!!. Per questo motivo parecchie locomotive sono andate soggette a danni devastanti alle apparecchiature in special modo, alle colonne chopper, con danni per svariate centinaia di milioni. Per evitare questi gravi danni alla locomotiva, quando questa viaggiava in composizione trainata, andavano sempre esclusi i motori e bisognava accertarsi dell'avvenuta apertura dei contatti del C.E.M.I. (combinatore escluditore motori e invertitore) anche se, quando si abbassava il pantografo, automaticamente si portava nella posizione TME ( tutti i motori esclusi). Comunque per un certo periodo di tempo, venne installato un dispositivo antitraino denominato "Barrotto". Esso consisteva in un circuito messo in parallelo all'armatura; questo circuito era collegato a 3 elettrovalvole che quando venivano eccitate, scaricavano rapidamente la condotta del freno, quindi nel caso che nella locomotiva trainata venissero a circolare delle correnti pericolose, queste correnti eccitavano le elettrovalvole che causavano l'arresto del treno. Il personale di macchina, per fare il riassetto, era costretto ad entrare in cabina A.T. e verificare i contatti del C.E.M.I.
A causa di anomali e repentini interventi, questo dispositivo venne tolto d'opera con circolare del 1/7/1986.
Allego un disegno CAD del circuito.

Saluti, Andrea


Allegati:
C__Documents and Settings_Andrea_Documenti_Disegno1 Model (1.jpg
C__Documents and Settings_Andrea_Documenti_Disegno1 Model (1.jpg [ 30.27 KiB | Osservato 3692 volte ]
Top
 Profilo  
 
 Oggetto del messaggio: Re: Il dispositivo antitraino "Barrotto"
MessaggioInviato: mercoledì 2 marzo 2011, 0:46 
Non connesso

Iscritto il: martedì 18 dicembre 2007, 11:42
Messaggi: 1652
Località: Piossasco (TO)
Avevo letto di tale inconveniente su una rivista concorrente in un articolo proprio dedicato ai gruppi E632-633-652. In tale articolo non si parlava però del dispositivo "Barrotto", (che con una r sola in piemontese significa contadino!). Grazie Andrea per aver condiviso. Sulle E632-633-652 l'inversione di marcia avveniva con un dispositivo elettromeccanico (CEMI)? Ovvero il convertitore di trazione era configurato come lo schema di principio che allego?


Allegati:
dc_dc_converter_tipo1.JPG
dc_dc_converter_tipo1.JPG [ 53.28 KiB | Osservato 3671 volte ]
quadranti.JPG
quadranti.JPG [ 46.88 KiB | Osservato 3675 volte ]
Top
 Profilo  
 
 Oggetto del messaggio: Re: Il dispositivo antitraino "Barrotto"
MessaggioInviato: mercoledì 2 marzo 2011, 13:33 
Non connesso

Iscritto il: mercoledì 8 dicembre 2010, 19:16
Messaggi: 508
Il principio è giusto, ma sulle E 632, E 633, E 652, il C.E.M.I. inverte la corrente che circola, all'uscita del chopper campi, quindi lavora sul campo dei motori non sull'armatura. Su queste locomotive, tutti e 3 i campi motori sono collegati in serie (Il motore non è ad eccitazione in serie, ma separata) ed alimentati dal suddetto chopper campi che istante per istante lavora per rendere l'eccitazione, proporzionale alla più alta corrente che può circolare nelle armature; in questo caso abbiamo un'eccitazione ad "immagine serie". Ogni campo, può essere escluso (con il relativo motore) sempre tramite i contatti del C.E.M.I.

Saluti, Andrea


Top
 Profilo  
 
 Oggetto del messaggio: Re: Il dispositivo antitraino "Barrotto"
MessaggioInviato: mercoledì 2 marzo 2011, 13:40 
Non connesso

Iscritto il: martedì 18 dicembre 2007, 11:42
Messaggi: 1652
Località: Piossasco (TO)
Grazie Andrea, non mi è però chiara una cosa: quindi come avviene la regolazione di velocità? Si hanno due differenti chopper per armatura ed eccitazione? Se si, il chopper di armatura lavora sempre alla medesima polarità e l'inversione del verso di rotazione avviene tramite l'inversione del flusso di eccitazione?


Top
 Profilo  
 
 Oggetto del messaggio: Re: Il dispositivo antitraino "Barrotto"
MessaggioInviato: mercoledì 2 marzo 2011, 14:22 
Non connesso

Iscritto il: mercoledì 8 dicembre 2010, 19:16
Messaggi: 508
Esatto!! Esistono 2 chopper; le 2 colonne chopper principali (per motore) quindi abbiamo 6 colonne chopper principali; il chopper ponte campi che, a sua volta, è alimentato da un alimentatore denominato "alimentatore chopper campi motori" che prende l'alimentazione a valle del G.S. 1.
Il C.E.M.I. inverte la tensione all'uscita del chopper campi, quindi inverte il senso di marcia della locomotiva.

Saluti, Andrea


Top
 Profilo  
 
 Oggetto del messaggio: Re: Il dispositivo antitraino "Barrotto"
MessaggioInviato: mercoledì 2 marzo 2011, 14:27 
Non connesso

Iscritto il: martedì 18 dicembre 2007, 11:42
Messaggi: 1652
Località: Piossasco (TO)
Grazie Andrea, spiegazione chiara ed esaustiva, come al solito. L'argomento trazione elettronica ferroviaria mi interessa.


Top
 Profilo  
 
 Oggetto del messaggio: Re: Il dispositivo antitraino "Barrotto"
MessaggioInviato: mercoledì 2 marzo 2011, 22:36 
Non connesso

Iscritto il: domenica 14 marzo 2010, 21:37
Messaggi: 1994
Località: Faenza
Per Eurostar :

quello schema ("dc_dc_converter_tipo1") è quello di un semiponte a IGBT (escludendo i due interruttori).
I moderni inverters trifasi sono costituiti da tre stadi a due IGBT ciascuno.

Nell' E633, invece, c' erano i primi chopper a tiristori,
il cui schema di principio è il seguente (ho fatto copia-incolla selvaggio dallo schema di Andrea F.S.) :

Allegato:
Chopper E633.JPG
Chopper E633.JPG [ 36.5 KiB | Osservato 3544 volte ]


Una cosa tutta italiana, perchè, data l' alimentazione in corrente continua, era complesso modulare la corrente.
Occorreva tenere elevata la frequenza (qualche centinaio di Hz) per limitare le dimensioni delle induttanze di spianamento (non le ho disegnate) e per tenersi lontani dalla frequenza dei circuiti di binario (50 Hz).
Questo richiese lo sviluppo di tiristori (diodi controllati) appositamente progettati, più veloci di quelli allora in commercio.
Se non erro, Ansaldo, a quei tempi, sviluppava in proprio questi tiristori.

Diverso era il principio di regolazione delle coeve (o di poco precedenti) locomotive d' oltralpe a corrente altrenata, ove proprio la presenza di una tensione a bassa frequenza ed alternata, consentiva l' uso di tiristori più comuni e l' impiego di un circuito di controllo e comando meno sofisticato.

per Andrea F.S. :

nello schema che riporta il dispositivo Barrotto (grazie per averlo segnalato), c' è qualcosa che non mi quadra.
Così com' è, il motore si trova in corto circuito.
Magari c' è il pallino appena sopra il motore, che è di troppo ...

Stefano Minghetti

p.s. : sono sempre stato "tifoso" delle locomotive a regolazione elettronica.


Top
 Profilo  
 
 Oggetto del messaggio: Re: Il dispositivo antitraino "Barrotto"
MessaggioInviato: giovedì 3 marzo 2011, 0:42 
Non connesso

Iscritto il: mercoledì 8 dicembre 2010, 19:16
Messaggi: 508
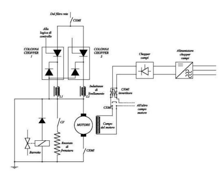
Si, è vero ma lo schema era solo un abbozzo; non avevo messo le induttanze di livellamento ed era semplificato.
Questo dovrebbe esere lo schema giusto, prima che togliessero il dispositivo "Barrotto"

Saluti, Andrea


Allegati:
123.jpg
123.jpg [ 32.23 KiB | Osservato 3532 volte ]
Top
 Profilo  
 
 Oggetto del messaggio: Re: Il dispositivo antitraino "Barrotto"
MessaggioInviato: giovedì 3 marzo 2011, 10:05 
Non connesso

Iscritto il: martedì 18 dicembre 2007, 11:42
Messaggi: 1652
Località: Piossasco (TO)
Grazie a tutti per gli schemi postati.

Per ste.klausen21: esatto, quello è prorpio lo schema di un semiponte a IGBT, unipolare bidirezionale la cui bipolarità è ottenuta con l'uso dei due teleruttori.


Top
 Profilo  
 
 Oggetto del messaggio: Re: Il dispositivo antitraino "Barrotto"
MessaggioInviato: giovedì 3 marzo 2011, 21:30 
Non connesso

Iscritto il: mercoledì 8 dicembre 2010, 19:16
Messaggi: 508
Dato che abbiamo cominciato a parlare di un argomento attuale ed interessante, proseguiamo parlando del "tiristore" quale importantissimo componente a semiconduttore che ha permesso di realizzare gli alimentatori a chopper e inverter, che azionano le moderne locomotive di oggi.

L‘SCR (Silicon Controller Rectifier) o tiristore, il cui simbolo grafico è rappresentato in figura,
Allegato:
Il tiristore.jpg
Il tiristore.jpg [ 2.46 KiB | Osservato 3465 volte ]

è un componente elettronico basato su semiconduttori che si comporta in maniera similare al diodo, ma con una sostanziale differenza, la possibilità di controllare, tramite corrente, il passaggio dallo stato di polarazzione inversa (interdizione) a quella di polarizzazione diretta (conduzione).
Dalla simbolo si può notare la presenza di un altro morsetto, indicato con la g, detto di gate (porta). È proprio tramite questa porta che avviene la possibilità del passaggio dallo stato di OFF a quello di ON. Possiamo già dire quindi che l’SCR si può comportare anche esso come un interruttore ideale, come del resto il diodo, ma il controllo è dettato dalla corrente di gate IG.
Allegato:
Immagine1.jpg
Immagine1.jpg [ 11.13 KiB | Osservato 3465 volte ]

Analizzando la caratteristica reale dell’SCR si evidenzia la presenza di più curve nella zona di polarizzazione diretta. Ogni curva è simile alla caratteristica reale del diodo, ma con un valore diverso di tensione di soglia, che per l’SCR assume il nome di tensione d’innesco Vinn.
Più elevata risulta la corrente Ig minore è il valore della Vinn, quindi agendo sul circuito di gate, si può imporre un innesco a tensioni differenti. Gli estremi sono:

-Ig = 0, per innescare il tiristore bisogna superare una tensione quasi pari a quella di rottura in polarizzazione inversa.
-Ig MAX, il valore di tensione in questo caso risulta pari a quella di soglia di un diodo

L’innesco del tiristore avviene anche con impulsi di corrente, cioè con correnti (valori compresi tra le decine e le centinaia di mA) che hanno brevissima durata (qualche microsecondo).
Precisiamo che una volta innescato l’SCR si mantiene in conduzione per un processo di moltiplicazione a valanga degli elettroni. Il blocco del tiristore può avvenire in due modi:
1 Portare la corrente di tenuta It al di sotto di un determinato valore
2 Applicare al circuito di gate una tensione con polarità invertita, anche per qualche decimo di microsecondi.
Chiaramente il primo caso non può aversi in regime continuo, infatti la corrente determinata dalla tensione applicata al tiristore non può diminuire, mentre in alternata, proprio per la forma del segnale elettrico, il tiristore si spegne quando la tensione applicata si approssima allo zero. In continua quindi si ha bisogna anche di un circuito di spegnimento dell’SCR.
Il funzionamento del SCR, che è stato analizzato in precedenza, trova la sua giustificazione nella costituzione stessa del tiristore. Infatti all’interno il componente è formato da quattro strati di semiconduttore, come in figura.
Allegato:
4.jpg
4.jpg [ 14.54 KiB | Osservato 3465 volte ]

alle tre giunzioni presenti nel componente.
Applicando infatti una tensione continua al tiristore, in modo da polarizzarlo direttamente, cioè anodo del SCR collegato al polo positivo della batteria, si notano che due dei tre diodi sono polarizzati direttamente, mentre il diodo (giunzione G2), è inversamente polarizzato e quindi impedisce il passaggio della corrente, o meglio risulta di valore molto basso (corrente di saturazione inversa di un diodo).
Allegato:
2.jpg
2.jpg [ 21.45 KiB | Osservato 3465 volte ]

I diodi polarizzati direttamente avranno una caduta di tensione interna molto
ridotta e quindi ai capi della giunzione inversamente polarizzata si stabilisce praticamente la tensione fornita dal generatore di tensione reale. Aumentando la tensione fornita dall’esterno, la giunzione G2 si porta a lavorare oltre la tensione Vbr, pari praticamente alla Vinn del SCR, quindi per il diodo D2 si raggiunge l’effetto a valanga.
Ciò crea un numero elevato di elettroni tale da invertire le polarità 2 e 3 e portare di fatto anche la giunzione G2 alla polarizzazione diretta, con conseguente passaggio nel circuito di una corrente di valore elevato.
La presenza del circuito di gate serve per poter regolare il valore di tensione per innescare il tiristore.
Allegato:
3.jpg
3.jpg [ 39.31 KiB | Osservato 3465 volte ]


Saluti, Andrea


Top
 Profilo  
 
 Oggetto del messaggio: Re: Il dispositivo antitraino "Barrotto"
MessaggioInviato: venerdì 4 marzo 2011, 21:18 
Non connesso

Iscritto il: mercoledì 8 dicembre 2010, 19:16
Messaggi: 508
Completiamo l'argomento parlando di un altro componenete elettronico importantissimo anche per i fermodellisti; il diodo

Il diodo, il cui simbolo elettrico è rappresentato in figura,
Allegato:
65521465435.jpg
65521465435.jpg [ 4.28 KiB | Osservato 3414 volte ]

per la sua costituzione fisica, fornisce la possibilità di lasciar passare la corrente elettrica solo in una direzione. Si consideri infatti il circuito in figura, dove l’anodo del diodo è connesso al polo positivo dell’alimentazione. Si parla in questo caso di polarizzazione diretta del diodo, in quanto il diodo permette la circolazione della corrente (valore dell’ordine dei mA) nel verso indicato dal simbolo elettrico del diodo. La conduzione del diodo avviene però normalmente dopo aver superato il valore di tensione detta di soglia Vs. Per valori di tensione applicata al diodo maggiore di Vs, il diodo entra in conduzione e la corrente cresce rapidamente (andamento esponenziale). Facciamo un esempio con il circuito di figura;
Allegato:
Immagine1111.jpg
Immagine1111.jpg [ 9.25 KiB | Osservato 3414 volte ]

La tensione Vs dipende essenzialmente dal tipo di semiconduttore che costituisce il diodo.
Se nel circuito precedente si inverte la tensione di alimentazione o il diodo, si ottiene il circuito di polarizzazione inversa, con conseguente passaggio di una corrente di valore molto piccola (nell’ordine dei mA), detta corrente di saturazione inversa "Io".
Nella polarizzazione inversa assume notevole importanza la Vbr (tensione di breakdown), infatti per valori di tensione maggiori in valore assoluto della Vbr, il diodo si trova a lavorare con una tensione in grado di rompere i legami dei suoi atomi. In questa situazione si genera un numero elevato di elettroni (effetto a valanga) con generazione di un’elevata corrente che porta alla distruzione del diodo stesso. Il diodo in grado di funzionare con valore di tensioni pari alla Vbr è il diodo Zener, utilizzato come stabilizzatore di tensione. I parametri di un diodo variano a secondo il modello ed è dipendente dalle case costruttrici. I dati vengono raccolti in quelli che si definiscono data sheet (foglio di dati).
Allegato:
Immagine2.jpg
Immagine2.jpg [ 16.51 KiB | Osservato 3414 volte ]

Quelli che maggiormente ci interessano sono i seguenti:
-Vs tensione di soglia: valore di tensione diretta minimo per portare il diodo in conduzione;
-Vbr tensione di rottura o (breakdown): tensione per la quale si ha l’effetto di moltiplicazione degli elettroni, con conseguente fusione del diodo stesso;
-Id corrente diretta: corrente che si stabilisce in polarizzazione diretta. Valori sull’ordine di mA.
-Io corrente di saturazione inversa: corrente di valore bassissimo (ordine di mA) che si stabilisce in polarizzazione inversa
-Vmi tensione inversa massima: si stabilisce ai capi del diodo, quando quest’ultimo si trova in stato di polarizzazione inversa
-Tj: temperatura della giunzione pn, che modifica la caratteristica reale del diodo
-Pmax: potenza massima dissipabile da parte dl diodo.

Per poter risolvere un circuito elettrico in cui è presente un diodo, bisogna sostituire al diodo stesso dei componenti elettrici che simulino il comportamento. Solitamente sono tre le possibili configurazioni da poter sostituire al diodo all’interno di un circuito:
-diodo ideale
-diodo come batteria
-diodo come serie di una batteria ed una resistenza

Nel primo caso (diodo ideale) il funzionamento del diodo è simulato da un interruttore. Infatti si trova nello stato chiuso quando il diodo è polarizzato direttamente. In tal caso la caduta di tensione sul diodo è praticamente nulla.
Al contrario quando il diodo è contropolarizzato si considera l’interruttore in stato aperto, con conseguente annullamento della corrente circolante nel circuito.
Allegato:
Immagine1.jpg
Immagine1.jpg [ 5.15 KiB | Osservato 3414 volte ]

Sostituendo al diodo in un circuito una batteria di f.e.m., la conduzione avviene solo quando la tensione applicata ai capi del diodo supera la tensione di soglia. In questo caso sul carico però non si stabilirà tutta la tensione in ingresso al circuito, ma un valore più basso dato dalla differenza tra Vi e la Vs. La caratteristica assume l’andamento di figura.
Allegato:
Immagine99999999.jpg
Immagine99999999.jpg [ 5.59 KiB | Osservato 3414 volte ]

Nell’ultimo caso invece il diodo viene sostituito dalla serie di una batteria di f.e.m. ed una resistenza. La f.e.m. sarà di valore uguale alla tensione di soglia, mentre la resistenza viene detta differenziale rd rappresenta, in modo lineare, l’andamento della caratteristica reale quando il diodo è polarizzato direttamente.
Allegato:
Immagine26666.jpg
Immagine26666.jpg [ 6.64 KiB | Osservato 3414 volte ]

Alla luce di quanto esposto in precedenza si può definire un diodo come un elemento circuitale comandato dalla tensione. Infatti quando la tensione applicata al diodo supera un determinato valore, variabile a secondo la caratteristica considerata, si permette la circolazione della corrente nel circuito e di conseguenza si ottiene una d.d.p. ai capi del carico. Si ricorda che la conduzione avviene sempre quando la tensione ai capi del diodo cambia polarità, quindi non si può controllare in nessun modo se non agendo sul segnale in ingresso al circuito.

Saluti, Andrea


Top
 Profilo  
 
 Oggetto del messaggio: Re: Il dispositivo antitraino "Barrotto"
MessaggioInviato: sabato 5 marzo 2011, 10:45 
Non connesso

Iscritto il: sabato 10 luglio 2010, 21:29
Messaggi: 284
Ciao Andrea
Ho apprezzato molto la tua esauriente spiegazione a proposito del tiristore o SCR. Vorrei solo rettificare un particolare che potrebbe confondere le idee.
Sappiamo che un SCR utilizzato in corrente continua, una volta entrato in conduzione, non si interdice se non con:
- la corrente che percorre il componente, scende al disotto del suo valore minimo di mantenimento in conduzione. E questo avviene automaticamente in circuiti in c.a. quando la sinusoide si avvicina al valore 0. Naturalmente per rimandarlo in conduzione, occorre applicare un nuovo impulso al gate. Il dispositivo, pertanto, è in grado di funzionare solo durante la semionda positiva e nel quarto di onda discendente (esempio i regolatori di velocità per trapani, dimmer o circuiti di potenza a ponte controllato).
- occorre, con artefici, contropolarizzare il componente. Quindi non è possibile spegnere un SCR applicando una tensione negativa al gate ( cosa invece possibile con il GTO -gate turn-off thyristor).
Il circuito di spegnimento prevede che, tramite un circuito oscillante (in accordo di frequenza con il funzionamento del circuito principale),composto da un ulteriore SCR, un condensatore ed una induttanza e altri componenti ausiliari, si possa ridurre significativamente il valore di corrente al carico fino ad ottenere lo spegnimento del dispositivo. Tale commutazione si intende come spegnimento forzato e limita notevolmente (dato i tempi occorrenti) il limite massimo di frequenza a cui il chopper può lavorare. Di circuiti di spegnimento elementari ce ne sono di diversi tipi. Se riuscirò, nei prossimi giorni, vedrò di postare qualche schemino.

Un ulteriore problema che investe l'SCR è la eccessiva sensibilità, in condizione di blocco diretto, alle variazioni repentine di tensione in tempi brevi (dv/dt) presenti sull'anodo. Difatti se la tensione applicata al componente è vicina al suo valore di blocco diretto, esiste la possibilità che questi possa entrare in conduzione spontanea. Per tale motivo e per mantenere un certo grado di sicurezza, il numero dei tiristori in serie che vengono impiegati in una colonna è elevato ( 8 ) e per garantirne una certa immunità, vengono applicati dei dispositivi di protezione statica e dinamica in parallelo ai componenti. Solitamente vengono utilizzati dei resistori di ripartizione (per ripartire equamente la tensione della serie dei tiristori) e dei gruppi rc per sopprimere eventuali picchi di tensione nella catena.

Con l'avvento del GTO, prima, e dell'IGBT dopo, i circuiti di potenza risultano molto semplificati, più leggeri, meno ingombranti e in grado di lavorare a frequenze elevate e con perdite inferiori.
Spero di essere stato sufficentemente chiaro.
Ciao
Guido


Top
 Profilo  
 
 Oggetto del messaggio: Re: Il dispositivo antitraino "Barrotto"
MessaggioInviato: sabato 5 marzo 2011, 11:33 
Non connesso

Iscritto il: mercoledì 8 dicembre 2010, 19:16
Messaggi: 508
Finalmente Guido, bentornato!!!! :D :D :D :D :wink: :wink:
In effetti ho tralasciato qualche particolare per non appesantire troppo l'argomento; e poi se l'avessi fatto forse non saresti intervenuto, e non avrei avuto il piacere di parlare con te. Prima che mi iscrivessi al forum, ho letto appassionatamente i tuoi racconti e le tue esperienze di "maestro" e devo dire che sono state molto coinvolgenti e appassionanti. Poi un'altra cosa che ho notato è la tua grande competenza e soprattutto la tua gentilezza; quindi te lo dico di nuovo e con grande stima.........bentornato!!!!!!!

Saluti, Andrea


Top
 Profilo  
 
 Oggetto del messaggio: Re: Il dispositivo antitraino "Barrotto"
MessaggioInviato: sabato 5 marzo 2011, 12:20 
Non connesso

Iscritto il: sabato 10 luglio 2010, 21:29
Messaggi: 284
Grazie Andrea, non posso che essere lieto e fiero della considerazione che mi dimostri.
Purtroppo, nel corso degli anni, abbiamo potuto assistere ad un inesorabile caduta di professionalità dilagante nel personale FS (per me rimarrà sempre FS) e quando leggo i tuoi post (li leggo sempre con interesse) o quelli di altri ex colleghi, tipo Archeofer ( ma che fine hai fatto, io aspetto ancora di vedere un po' di documentazione sulle 432), il cuore mi si allarga. Primo perchè capisco che è un lavoro che praticate con passione, secondo perchè siete molto competenti, come dovrebbe essere ogni buon macchinista.
L'avvento dei mezzi di trazione moderni, ha drasticamente ridotto la possibillità di interventi diretti e ha cambiato molto il modo di condurre una locomotiva, riducendo l'operato del macchinista al ruolo di guidatore"passivo", anche se sono convinto ( e lo capisco dalla voglia di sapere e di mantenersi aggiornati che il personale, caparbiamente dimostra) che i ritmi di lavoro odierni, impongano un impegno non indifferente anche nel cercare di apprendere il funzionamento dei nuovi mezzi.
Ragazzi continuate così, diffondete il virus della professionalità e della passione per il proprio mestiere, che considero il più bello del mondo!
Ciao!
Guido


Top
 Profilo  
 
 Oggetto del messaggio: Re: Il dispositivo antitraino "Barrotto"
MessaggioInviato: sabato 5 marzo 2011, 13:24 
Non connesso

Iscritto il: mercoledì 8 dicembre 2010, 19:16
Messaggi: 508
Hai proprio ragione!!!!!!! Per me non esiste trenitalia, ma F.S., gli intercity, nella mia mente, li chiamo ancora "rapidi", i regionali sono "treni locali" ecc. Tanti storceranno il naso leggendo questo, ma aver vissuto un'epoca meravigliosa, quando portare quella divisa color "carta da zucchero" con il logo alato sul petto, per molti era motivo di profondo orgoglio, specie per chi era giovane come me (venni assunto nel 1995 a 23 anni) e non mi vergogno di dire che preferisco vivere con i meravigliosi ricordi che ho di quegli anni, piuttosto che guardare a questo presente, freddo e scostante, dove anche i rapporti tra i colleghi, sono diventati come "parenti alla lontana". Tante sono le cose cambiate da quel lontano 1995 ma la memoria mi porta sempre in quel periodo, qualsiasi cosa faccia, quando la ferrovia ancora conservava qualche strascico del passato e quando era un mondo a se perfettamente organizzato, anche se il cambiamento cominciava a far sentire il suo eco da lontano. Anche se può sembrare stupido perchè bisogna anche guardare avanti, i rumori delle E 626, E 636, E 645, E 646 e tutte quelle situazioni che non ti facevano dormire per la grande soddisfazione di farvi parte.........cavolo se li sento ancora!!!!


Top
 Profilo  
 
Visualizza ultimi messaggi:  Ordina per  
Apri un nuovo argomento Rispondi all’argomento  [ 17 messaggi ]  Vai alla pagina 1, 2  Prossimo

Tutti gli orari sono UTC + 1 ora [ ora legale ]


Chi c’è in linea

Visitano il forum: Nessuno e 12 ospiti


Non puoi aprire nuovi argomenti
Non puoi rispondere negli argomenti
Non puoi modificare i tuoi messaggi
Non puoi cancellare i tuoi messaggi
Non puoi inviare allegati

Cerca per:
Vai a:  
banner_piko

Duegi Editrice - Via Stazione 10, 35031 Abano Terme (PD). Italy - Tel. 049.711.363 - Fax 049.862.60.77 - duegi@duegieditrice.it - shop@duegieditrice.it
Direttore editoriale: Luigi Cantamessa - Amministratore unico: Federico Mogioni - Direttore responsabile: Pietro Fattori.
Registro Operatori della Comunicazione n° 37957. Partita iva IT 05448560283 Tutti i diritti riservati Duegi Editrice Srl