Oggi è martedì 31 marzo 2026, 9:02

Tutti gli orari sono UTC + 1 ora [ ora legale ]




Apri un nuovo argomento Rispondi all’argomento  [ 15 messaggi ] 
Autore Messaggio
 Oggetto del messaggio: SUGGERIMENTO PER PONTE TRASBORDATORE???
MessaggioInviato: venerdì 10 giugno 2011, 17:22 
Non connesso

Iscritto il: sabato 19 luglio 2008, 17:15
Messaggi: 389
Località: TROPEA
Salve a tutti,
volevo chiedere se qualcuno conosce qualche prodotto commerciale ,anche da italianizzare da adibire a ponte trasbordatore?
Io stavo prendendo in considerazione quello prodotto dalla HELJAN art.89021 ...
Grazie per l'attenzione.
Cordiali saluti
Davide

Sito: http://gftropea.blogspot.com/


Top
 Profilo  
 
 Oggetto del messaggio: Re: SUGGERIMENTO PER PONTE TRASBORDATORE???
MessaggioInviato: venerdì 10 giugno 2011, 18:05 
Non connesso

Nome: Fabrizio Ferretti
Iscritto il: sabato 14 gennaio 2006, 16:31
Messaggi: 7525
Località: Fabriano
Stampanti da pc che non funzionano più! Ricordo, mi sembra, un articolo su "i Treni", tempo fa......
Chiedi a MdP!
Fabrizio.


Top
 Profilo  
 
 Oggetto del messaggio: Re: SUGGERIMENTO PER PONTE TRASBORDATORE???
MessaggioInviato: venerdì 10 giugno 2011, 18:47 
Non connesso

Iscritto il: sabato 19 luglio 2008, 17:15
Messaggi: 389
Località: TROPEA
Ciao Fabrizio,
il tuo è un ottimo consiglio,l'unico problema è che il ponte dovrà essere lungo 126 cm :( ...
A tal proposito stavo cercando qualcosa di commerciale senza uscire pazzo,naturalmente mettendo in preventivo di spenderci anche diversi soldini...
Ciaosssssssssss
Davide


Top
 Profilo  
 
 Oggetto del messaggio: Re: SUGGERIMENTO PER PONTE TRASBORDATORE???
MessaggioInviato: sabato 11 giugno 2011, 8:27 
Non connesso

Iscritto il: venerdì 4 luglio 2008, 6:53
Messaggi: 749
Località: FREMO-Calabria
Torrino ha scritto:
Stampanti da pc che non funzionano più! Ricordo, mi sembra, un articolo su "i Treni", tempo fa......
Chiedi a MdP!
Fabrizio.


In questo we non ho accesso ai miei archivi... ma al rientro sono a disposizione!

Anche se le dimensioni richieste da Davide sconsigliano l'auto costruzione: e dovi la trovi una stampante da cannibalizzare con un carrello di 126cm?

Santo Google cita la Heljan (come la pronunciate? elian o elgian?)

Ciao a tutti
Mario


Top
 Profilo  
 
 Oggetto del messaggio: Re: SUGGERIMENTO PER PONTE TRASBORDATORE???
MessaggioInviato: sabato 11 giugno 2011, 8:59 
Non connesso

Iscritto il: mercoledì 5 aprile 2006, 16:11
Messaggi: 5064
Località: Pistoia
io ne ho fatto uno così, è un po' più corto, ma si può allungare. Se ti sembra buono passo a spiegare come ho fatto, se ritrovo le foto. Premetto che scelto il modo più semplice.


Allegati:
8.jpg
8.jpg [ 145.3 KiB | Osservato 1349 volte ]
Top
 Profilo  
 
 Oggetto del messaggio: Re: SUGGERIMENTO PER PONTE TRASBORDATORE???
MessaggioInviato: sabato 11 giugno 2011, 9:35 
Non connesso

Iscritto il: sabato 19 luglio 2008, 17:15
Messaggi: 389
Località: TROPEA
Ciao Marcello,
le tue delucidazioni sono sempre graditissime,grazie mille.
Davide


Top
 Profilo  
 
 Oggetto del messaggio: Re: SUGGERIMENTO PER PONTE TRASBORDATORE???
MessaggioInviato: sabato 11 giugno 2011, 9:55 
Non connesso

Iscritto il: mercoledì 5 aprile 2006, 16:11
Messaggi: 5064
Località: Pistoia
Il tutto nasce dalla necessità di trasbordare un treno di queste dimensioni, più o meno. Quindi la lunghezza del ponte è dimensionata di conseguenza. Naturalmente se la lunghezza del treno è maggiore, maggiore dovrà essere la lunghezza del ponte, e quindi anche il raggio del pezzo di binario su cui poggia attraverso i l'asse.


Allegati:
2009-10-13 10-37-29.jpg
2009-10-13 10-37-29.jpg [ 147.47 KiB | Osservato 1318 volte ]
dimensioni.gif
dimensioni.gif [ 4.4 KiB | Osservato 1318 volte ]
Top
 Profilo  
 
 Oggetto del messaggio: Re: SUGGERIMENTO PER PONTE TRASBORDATORE???
MessaggioInviato: sabato 11 giugno 2011, 10:01 
Non connesso

Iscritto il: mercoledì 5 aprile 2006, 16:11
Messaggi: 5064
Località: Pistoia
Il ponte che si vede in foto è in tubo di alluminio a sezione rettangolare, nelle altre foto che posterò può apparire in listello di legno, ma ho visto che è meglio la soluzione in alluminio, che anche come peso è più o meno uguale. Intanto posterò una serie di foto, che l'estrema semplicità penso non abbiano bisogno di spiegazioni, ma in caso contrario sono qua.

per quanto riguarda l'impianto elettrico ne riparliamo.


Allegati:
8.jpg
8.jpg [ 145.13 KiB | Osservato 1316 volte ]
7.jpg
7.jpg [ 116.58 KiB | Osservato 1316 volte ]
6.jpg
6.jpg [ 94.08 KiB | Osservato 1316 volte ]
5.jpg
5.jpg [ 73.56 KiB | Osservato 1316 volte ]
4.jpg
4.jpg [ 94.59 KiB | Osservato 1316 volte ]
3.jpg
3.jpg [ 110.8 KiB | Osservato 1316 volte ]
2.jpg
2.jpg [ 116.42 KiB | Osservato 1316 volte ]
1.jpg
1.jpg [ 137.53 KiB | Osservato 1316 volte ]
Top
 Profilo  
 
 Oggetto del messaggio: Re: SUGGERIMENTO PER PONTE TRASBORDATORE???
MessaggioInviato: sabato 11 giugno 2011, 10:05 
Non connesso

Iscritto il: mercoledì 5 aprile 2006, 16:11
Messaggi: 5064
Località: Pistoia
La sequenza in cui si vedono le foto è l'opposto di quella in cui le ho inserite, quindi guardarle dal basso verso l'alto.


Allegati:
2009-10-23 09-59-20.jpg
2009-10-23 09-59-20.jpg [ 101.41 KiB | Osservato 1313 volte ]
14.jpg
14.jpg [ 104.37 KiB | Osservato 1313 volte ]
13.jpg
13.jpg [ 111.32 KiB | Osservato 1313 volte ]
12.jpg
12.jpg [ 112.61 KiB | Osservato 1313 volte ]
11.jpg
11.jpg [ 119.41 KiB | Osservato 1313 volte ]
10.jpg
10.jpg [ 107.04 KiB | Osservato 1313 volte ]
9.jpg
9.jpg [ 178.71 KiB | Osservato 1313 volte ]
Top
 Profilo  
 
 Oggetto del messaggio: Re: SUGGERIMENTO PER PONTE TRASBORDATORE???
MessaggioInviato: sabato 11 giugno 2011, 10:08 
Non connesso

Iscritto il: mercoledì 5 aprile 2006, 16:11
Messaggi: 5064
Località: Pistoia
Questo è l'insieme cablato.


Allegati:
2009-12-08 11-37-51-ridotta..jpg
2009-12-08 11-37-51-ridotta..jpg [ 181.97 KiB | Osservato 1309 volte ]
Top
 Profilo  
 
 Oggetto del messaggio: Re: SUGGERIMENTO PER PONTE TRASBORDATORE???
MessaggioInviato: sabato 11 giugno 2011, 10:13 
Non connesso

Iscritto il: mercoledì 5 aprile 2006, 16:11
Messaggi: 5064
Località: Pistoia
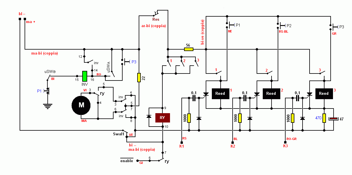
Questo lo schema elettrico. si tratta di un ponte a cui hanno accesso tre binari, e la posizione del ponte è data dalla pressione di uno dei tre tasti. E' alimentato da un comune alimentatore a presa. I binari di accesso verranno posizionati dopo la costruzione del ponte, e sistemati in modo che lo stop corrisponda esattamente ad ognuno dei tre.

Se interessa spiegherò il funzionamento della parte elettrica.


Allegati:
190.gif
190.gif [ 17.9 KiB | Osservato 1308 volte ]
Top
 Profilo  
 
 Oggetto del messaggio: Re: SUGGERIMENTO PER PONTE TRASBORDATORE???
MessaggioInviato: sabato 11 giugno 2011, 10:17 
Non connesso

Iscritto il: mercoledì 5 aprile 2006, 16:11
Messaggi: 5064
Località: Pistoia
Il binario su cui scorre il ponte è sfruttato anche per ottenere lo stop nei punti scelti, ed è sezionato così. Ho scelto lo schema già usato per Masserona, visto che in quasi 5 anni non ha mai fallito un colpo.


Allegati:
Immagine.gif
Immagine.gif [ 4.07 KiB | Osservato 1307 volte ]
Top
 Profilo  
 
 Oggetto del messaggio: Re: SUGGERIMENTO PER PONTE TRASBORDATORE???
MessaggioInviato: sabato 11 giugno 2011, 10:25 
Non connesso

Iscritto il: sabato 6 maggio 2006, 15:55
Messaggi: 1617
Località: bologna
OK marcello gran bel lavoro,a Ventimiglia è rimasta in uso fino a pochi anni fà(e per pochi intendo 21° secolo).


Top
 Profilo  
 
 Oggetto del messaggio: Re: SUGGERIMENTO PER PONTE TRASBORDATORE???
MessaggioInviato: sabato 11 giugno 2011, 10:31 
Non connesso

Iscritto il: mercoledì 5 aprile 2006, 16:11
Messaggi: 5064
Località: Pistoia
Se il peso di tutto l'armamentario e la sua stabilità lo consentiranno, date le maggiori dimensioni, consiglio di togliere la ruota indicata, così da ottenere una maggiore affidabilità ed evitare falsi contatti durante il funzionamento. Lasciando entrambe le ruote un accorgimento utile pià essere quello di calzare il porta asse in modo che l'altra ruota risulti appena più bassa dell'altra, così facendo il contatto risulta facilitato.


Allegati:
132222.GIF
132222.GIF [ 165.01 KiB | Osservato 1303 volte ]
Top
 Profilo  
 
 Oggetto del messaggio: Re: SUGGERIMENTO PER PONTE TRASBORDATORE???
MessaggioInviato: sabato 11 giugno 2011, 10:39 
Non connesso

Iscritto il: mercoledì 5 aprile 2006, 16:11
Messaggi: 5064
Località: Pistoia
Ovviamente tutto quanto è stato messo in una zona nascosta.
Ma ne ho motorizzata anche una del tutto simile in una zona in vista, con il meccanismo un po' diverso occultato, il tutto però ha una meccanica più complessa, è ispirata, appunto, a quella di XXmiglia.


Top
 Profilo  
 
Visualizza ultimi messaggi:  Ordina per  
Apri un nuovo argomento Rispondi all’argomento  [ 15 messaggi ] 

Tutti gli orari sono UTC + 1 ora [ ora legale ]


Chi c’è in linea

Visitano il forum: Google [Bot], stefg e 31 ospiti


Non puoi aprire nuovi argomenti
Non puoi rispondere negli argomenti
Non puoi modificare i tuoi messaggi
Non puoi cancellare i tuoi messaggi
Non puoi inviare allegati

Cerca per:
Vai a:  
banner_piko

Duegi Editrice - Via Stazione 10, 35031 Abano Terme (PD). Italy - Tel. 049.711.363 - Fax 049.862.60.77 - duegi@duegieditrice.it - shop@duegieditrice.it
Direttore editoriale: Luigi Cantamessa - Amministratore unico: Federico Mogioni - Direttore responsabile: Pietro Fattori.
Registro Operatori della Comunicazione n° 37957. Partita iva IT 05448560283 Tutti i diritti riservati Duegi Editrice Srl