vediamo se riesco a farmi capire, o sono io che non ho capito, nella configurazione più semplice, senza lampeggi, intermittenze, rappel ecc.ecc.
stazione su liena a semplice binario di 3/4 binari con capostazione ed impianto ACE (il plastico avrà funzionamento manuale per il mio divertimento)
poniamo il segnale di protezione di una stazione, avrà due vele (che comanderò io dalla cabina movimento

).
la vela inferiore avrà aspetti solo G/V
la vela superiore avrà aspetti R/G/V
si possono ottenere le seguenti combinazioni
R
G
V
R/G
R/V
G/G
G/V
la combinazione V/V e V/G credo non esista e la combinazione G/G non mi serve a meno che non metta un tronchino a servizio passeggeri.
adesso ipotizziamo:
il segnale che protegge la stazione
il treno si appresta al segnale senza che si abbia ancora previsto niente
segnale di protezione (fuoco sup R; fuoco inf spento)
il treno non ferma, ha via libera su corretto tracciato
segnale di protezione (fuoco sup V; fuoco inf spento); segnale di partenza V
il treno ferma su corretto tracciato
segnale di protezione (fuoco sup G; fuoco inf. spento); segnale di partenza R; poi V
il treno non ferma, ha via libera su deviata
segnale di protezione (fuoco sup G; fuoco inf. V); segnale di partenza V con tabella 30 o 60
il treno ferma su deviata
segnale di protezione (fuoco sup R; fuoco inf, G); segnale di partenza R; poi V con tabella 30 o 60
correggetemi se sbaglio
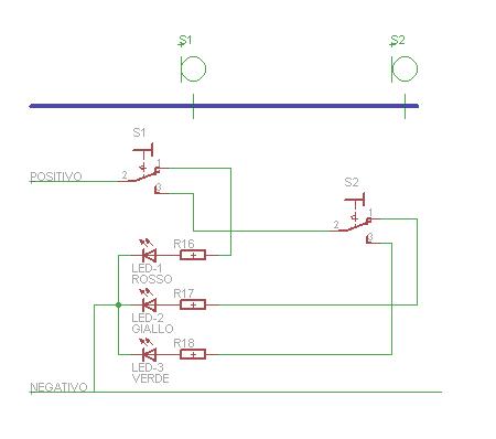
quindi sul fuoco superiore si rende necessario avere i tre aspetti R/G/V per il quale serve un interruttore on-on-on
o altrimenti due deviatori secondo il primo schema di ste.klausen21,
o più semplicemente utilizzerò un commutatore a slitta se a levetta non li fanno, anche se mi piaceva di più la levetta, mi dava più l'idea del ferroviario.
correggetemi se ho sbagliato qualcosa