Oggi è martedì 31 marzo 2026, 16:11

Tutti gli orari sono UTC + 1 ora [ ora legale ]




Apri un nuovo argomento Rispondi all’argomento  [ 8 messaggi ] 
Autore Messaggio
 Oggetto del messaggio: problema con circuito di comando deviatoi
MessaggioInviato: venerdì 11 marzo 2016, 13:52 
Non connesso

Iscritto il: giovedì 28 settembre 2006, 14:46
Messaggi: 19
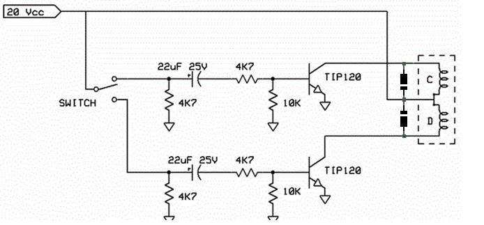
Ho utilizzato il circuito di comando proposto dal fermodellismo pavese per i miei Lima/Peco senza fine corsa; dopo aver seguito pedissequamente lo schema (in allegato) trovo una tensione permanente ( e non impulsiva come invece dovrebbe essere) di circa 12 V ai morsetti dello scambio (comune e deviato). Qualche elettronico più bravo di me (faccio ahimé un altro mestiere) sa suggerirmi una spiegazione ? Grazie e buon fine settimana, Francesco


Allegati:
Untitled.gif
Untitled.gif [ 67.38 KiB | Osservato 2163 volte ]
Top
 Profilo  
 
 Oggetto del messaggio: Re: problema con circuito di comando deviatoi
MessaggioInviato: venerdì 11 marzo 2016, 14:32 
Non connesso

Nome: Andrea Brogi
Iscritto il: giovedì 12 gennaio 2006, 15:03
Messaggi: 1111
Ciao Felix72. Penso sarebbe d'aiuto se postassi anche qualche foto del circuito che hai fisicamente costruito. Riesci a farlo?

Il circuito nello schema risulta non abbastanza chiaro per quanto riguarda il collegamento Vcc e potrebbe trarre in inganno un inesperto di elettronica.

Un errore grave nel circuito è la mancanza dei diodi di protezione dei transistor!

un saluto

Andrea


Top
 Profilo  
 
 Oggetto del messaggio: Re: problema con circuito di comando deviatoi
MessaggioInviato: venerdì 11 marzo 2016, 15:01 
Non connesso

Nome: Andrea Brogi
Iscritto il: giovedì 12 gennaio 2006, 15:03
Messaggi: 1111
P.S.
...perdona la mia curiosità ma quanto ti costa tutto questo circuito?


Top
 Profilo  
 
 Oggetto del messaggio: Re: problema con circuito di comando deviatoi
MessaggioInviato: venerdì 11 marzo 2016, 16:32 
Non connesso

Iscritto il: giovedì 28 settembre 2006, 14:46
Messaggi: 19
che velocità! ti allego una foto del circuito che in realtà è vista da sopra, forse si capisce poco. Un errore l'ho già commesso usando le resistenze con i valori di progetto , mentre avendo un'alimentazione 16 V ac (poi raddrizzata in cc con un ponte a diodi) significa circa 13 V cc netti mentre ne servirebbero almeno 20...

Ho sette scambi da alimentare, il costo mi sembrava ragionevole avendo sempre sognato di avere la posizione degli scambi su un sinottico... domani caso mai faccio una foto del circuito da sotto, intanto grazie e buon fine settimana.


Allegati:
circ.gif
circ.gif [ 141.23 KiB | Osservato 2110 volte ]
Top
 Profilo  
 
 Oggetto del messaggio: Re: problema con circuito di comando deviatoi
MessaggioInviato: venerdì 11 marzo 2016, 23:00 
Non connesso

Iscritto il: mercoledì 20 settembre 2006, 20:44
Messaggi: 6411
Località: Sorbolo di Sorbolo Mezzani (PR)
Esattamente in quali punti del circuito misuri la tensione?
Alimentazione 16 Vac ed in uscita la ponte 13 Vcc non torna, da qualche parte c'e un collegamento errato.
Teoricamente deve essere: 16 x 1,42 = 22 - 1,2 = 20,8 V, poi a carico può scendere in base alle caratteristiche di ponte e trasformatore, ma non continuamente a 13 Vcc.

Il darlington TIP120 fa senza diodo, lo ha gia dentro.


Top
 Profilo  
 
 Oggetto del messaggio: Re: problema con circuito di comando deviatoi
MessaggioInviato: venerdì 11 marzo 2016, 23:25 
Non connesso

Iscritto il: domenica 14 marzo 2010, 21:37
Messaggi: 1993
Località: Faenza
I TIP120 sono, sì, dotati internamente di diodo inverso, ma esso non serve per proteggere il componente dagli effetti di carichi induttivi.
Io, i diodi, li metterei subito :
Allegato:
problema con circuito comando deviatoi - 1.JPG
problema con circuito comando deviatoi - 1.JPG [ 33.35 KiB | Osservato 2044 volte ]

possono essere 1N4007. Costano assai poco.

La conduzione che trovi potrebbe essere proprio dovuta ad un transistor che si è rotto per la sovratensione e che ora si comporta come se conducesse sempre.
Per accertarlo, scollega da un lato il relativo condensatore. Se ridando tensione, resta invariato il problema, allora la causa è da attibuirsi alla rottura del transistor.

Inserisci il diodo, cambia il transistor, ricollega il condensatore, e dovrebbe funzionare.

La tensione contiua bassa è spiegabile col forte assorbimento che ha la bobina alimentata direttamente in corrente continua. Non insistere in quella condizione per non surriscaldare l' alimentatore e la bobina stessa.


Stefano Minghetti


Top
 Profilo  
 
 Oggetto del messaggio: Re: problema con circuito di comando deviatoi
MessaggioInviato: domenica 13 marzo 2016, 10:06 
Non connesso

Nome: Andrea Brogi
Iscritto il: giovedì 12 gennaio 2006, 15:03
Messaggi: 1111
La parte metallica del corpo del transistor e' collegato al collettore, occorre tenere distanza tra di loro per non creare cortocircuiti
Basta 1mm ;)


Top
 Profilo  
 
 Oggetto del messaggio: Re: problema con circuito di comando deviatoi
MessaggioInviato: lunedì 14 marzo 2016, 13:36 
Non connesso

Iscritto il: giovedì 28 settembre 2006, 14:46
Messaggi: 19
Grazie dei chiarimenti a tutti ! Ho usato un tip 122 anziché il tip 120, perché il venditore mi ha rifilato quello (ma dovrebebro essere equivalenti). FAccio un po' di prove il prossimo fine settimana, poi vi so dire come andata! Ancora grazie e buon inizio di settimana!


Top
 Profilo  
 
Visualizza ultimi messaggi:  Ordina per  
Apri un nuovo argomento Rispondi all’argomento  [ 8 messaggi ] 

Tutti gli orari sono UTC + 1 ora [ ora legale ]


Chi c’è in linea

Visitano il forum: Nessuno e 82 ospiti


Non puoi aprire nuovi argomenti
Non puoi rispondere negli argomenti
Non puoi modificare i tuoi messaggi
Non puoi cancellare i tuoi messaggi
Non puoi inviare allegati

Cerca per:
Vai a:  
banner_piko

Duegi Editrice - Via Stazione 10, 35031 Abano Terme (PD). Italy - Tel. 049.711.363 - Fax 049.862.60.77 - duegi@duegieditrice.it - shop@duegieditrice.it
Direttore editoriale: Luigi Cantamessa - Amministratore unico: Federico Mogioni - Direttore responsabile: Pietro Fattori.
Registro Operatori della Comunicazione n° 37957. Partita iva IT 05448560283 Tutti i diritti riservati Duegi Editrice Srl