Oggi è venerdì 20 febbraio 2026, 9:34

Tutti gli orari sono UTC + 1 ora [ ora legale ]




Apri un nuovo argomento Rispondi all’argomento  [ 65 messaggi ]  Vai alla pagina Precedente  1, 2, 3, 4, 5  Prossimo
Autore Messaggio
 Oggetto del messaggio: Re: AIUTO - Scambi, illuminazione e collegamenti elettrici
MessaggioInviato: venerdì 26 gennaio 2024, 12:58 
Non connesso

Iscritto il: sabato 23 agosto 2014, 12:35
Messaggi: 316
Località: Firenze
ste.klausen21 ha scritto:
Il trasformatore va bene.
Senza carico genera il 10% in più : è normale.
I tuoi scambi non saranno danneggiati dal 10% in più.


Ok perfetto! Grazie :wink:

ste.klausen21 ha scritto:
Consigli :
- hai detto che lo metterai in una scatolina. Ottimo.
Usa una scatolina di plastica. Di legno non è sicura contro il fuoco. Di ferro dovresti avere la spina a tre poli e collegare la scatolina al cavo di terra
- metti anche un portafusibile da pannello, con un fusibile da 0.5 Amp. Ce ne sono anche con interruttore incorporato
- nelle giunzioni isola bene i fili che vengono dalla spina. Meglio se entrano con un piccolo passacavo/serracavo. Serve ad evitare che uno strappo accidentale porti fuori dalla scatola le giunzioni

Stefano Minghetti


Grazie dei consigli Stefano!
Anche mio babbo aveva messa un portafusibile con un interruttore generale per l'accensione della "scatola" (trasformatore).

Adesso mi devo studiare bene anche come portare i cavi dalla scatola verso il plastico e come organizzarli sotto al plastico ....


Top
 Profilo  
 
 Oggetto del messaggio: Re: AIUTO - Scambi, illuminazione e collegamenti elettrici
MessaggioInviato: venerdì 26 gennaio 2024, 13:00 
Non connesso

Iscritto il: sabato 23 agosto 2014, 12:35
Messaggi: 316
Località: Firenze
Tz ha scritto:
Quando ho realizzato il mio plastico nel 1995 con deviatoi Peco avevo visto subito che succhiavano troppo e quindi da subito avevo realizzato dei dispositivi a scarica capacitiva con condensatori da 3300 uF installati in prossimità di ogni deviatoio alimentandoli a 20 V e per caricare quei dispositivi basta un piccolissimo trasformatore e non rischi di bruciare assolutamente niente, anzi, così sono protetti... :wink: sono quasi 30 anni che funzionano e non hanno mai perso un colpo... anzi danno delle belle botte. :wink: Sopra hanno anche il PL12 per il controllo di posizione.


Ti ringrazio dell'esempio, anche se è tutto troppo tecnico per me, non so neanche cosa è la scarica capacitiva con condensatori :shock: :roll: :oops:


Top
 Profilo  
 
 Oggetto del messaggio: Re: AIUTO - Scambi, illuminazione e collegamenti elettrici
MessaggioInviato: lunedì 29 gennaio 2024, 16:41 
Non connesso

Iscritto il: giovedì 12 gennaio 2006, 13:12
Messaggi: 437
Località: Martignacco UD
Io ho chiesto ad un amico di realizzarne un pochi da usare nelle mie due stazioni nascoste dove volevo utilizzare i PECO per non buttarli via.
Se vuoi dovrei averne ancora qualcuno.
Sono questi: https://marco1016.blogspot.com/2020/11/novembre-2020-potenza-per-gli-scambi.html


Top
 Profilo  
 
 Oggetto del messaggio: Re: AIUTO - Scambi, illuminazione e collegamenti elettrici
MessaggioInviato: lunedì 29 gennaio 2024, 21:26 
Non connesso

Iscritto il: sabato 23 agosto 2014, 12:35
Messaggi: 316
Località: Firenze
Ma questi servirebbero per?
Dargli la "botta" ? :roll: :?:


Top
 Profilo  
 
 Oggetto del messaggio: Re: AIUTO - Scambi, illuminazione e collegamenti elettrici
MessaggioInviato: martedì 30 gennaio 2024, 9:45 
Non connesso

Iscritto il: giovedì 12 gennaio 2006, 13:12
Messaggi: 437
Località: Martignacco UD
Yes.
una bella botta di energia per farli scattare e non sforzare i decoder.
Vanno bene anche in analogico.


Top
 Profilo  
 
 Oggetto del messaggio: Re: AIUTO - Scambi, illuminazione e collegamenti elettrici
MessaggioInviato: martedì 30 gennaio 2024, 10:00 
Non connesso

Iscritto il: martedì 21 marzo 2017, 12:08
Messaggi: 1694
marco1016 ha scritto:
Io ho chiesto ad un amico di realizzarne un pochi da usare nelle mie due stazioni nascoste dove volevo utilizzare i PECO per non buttarli via.
Se vuoi dovrei averne ancora qualcuno.
Sono questi: https://marco1016.blogspot.com/2020/11/novembre-2020-potenza-per-gli-scambi.html


Scusa Marco, ma se ho capito bene (dal link che hai messo) tu usi queste schede a valle di un decoder (Digikejis)?
Ma allora perché non usare direttamente un decoder capace di azionare i Peco?
Ciao
Roberto


Top
 Profilo  
 
 Oggetto del messaggio: Re: AIUTO - Scambi, illuminazione e collegamenti elettrici
MessaggioInviato: martedì 30 gennaio 2024, 10:37 
Non connesso

Iscritto il: sabato 23 agosto 2014, 12:35
Messaggi: 316
Località: Firenze
marco1016 ha scritto:
Yes.
una bella botta di energia per farli scattare e non sforzare i decoder.
Vanno bene anche in analogico.


Non penso mi serviranno, ieri sera ho provato a montare il primo motore sottoplancia e tira una botta assurda, non pensavo :shock:
Se riesco, metto un video ......


Top
 Profilo  
 
 Oggetto del messaggio: Re: AIUTO - Scambi, illuminazione e collegamenti elettrici
MessaggioInviato: martedì 30 gennaio 2024, 10:45 
Non connesso

Iscritto il: sabato 23 agosto 2014, 12:35
Messaggi: 316
Località: Firenze
Ecco il video!
Scusate per i rumori di sottofondo, è la tv.

https://drive.google.com/file/d/1eTd8C2yRw2Srma5JlJpVQZBdxYOnBltU/view?usp=drivesdk


Top
 Profilo  
 
 Oggetto del messaggio: Re: AIUTO - Scambi, illuminazione e collegamenti elettrici
MessaggioInviato: martedì 30 gennaio 2024, 17:44 
Non connesso

Iscritto il: venerdì 3 febbraio 2006, 13:31
Messaggi: 1766
Località: Roma
manzoscorpio ha scritto:
Tz ha scritto:
Quando ho realizzato il mio plastico nel 1995 con deviatoi Peco avevo visto subito che succhiavano troppo e quindi da subito avevo realizzato dei dispositivi a scarica capacitiva con condensatori da 3300 uF installati in prossimità di ogni deviatoio alimentandoli a 20 V e per caricare quei dispositivi basta un piccolissimo trasformatore e non rischi di bruciare assolutamente niente, anzi, così sono protetti... :wink: sono quasi 30 anni che funzionano e non hanno mai perso un colpo... anzi danno delle belle botte. :wink: Sopra hanno anche il PL12 per il controllo di posizione.


Ti ringrazio dell'esempio, anche se è tutto troppo tecnico per me, non so neanche cosa è la scarica capacitiva con condensatori :shock: :roll: :oops:

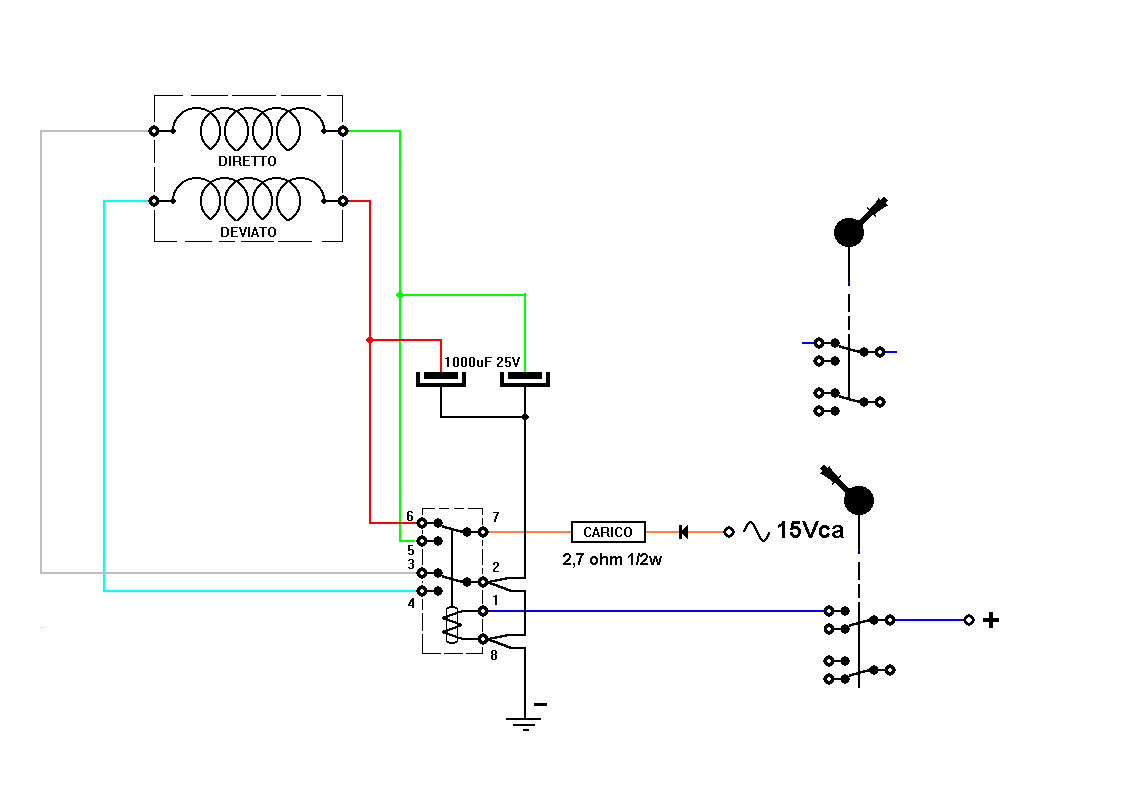
Questo è uno schema che realizzai per comandare gli scambi del plastico sociale che stavo allestendo utilizzando un trasformatore di bassa potenza. Il comando avveniva, simulando un banco ACE, tramite un deviatore che dava tensione ad un relè da 5 volt cc. Questo deviatore poteva in futuro essere sostituito da una scheda I/O interfacciata ad un computer. Realizzai anche un circuito per il comando di due scambi di una deviata e uno per il comando di tre scambi.
Allegato:
1scambio.jpg
1scambio.jpg [ 102.53 KiB | Osservato 1972 volte ]


Top
 Profilo  
 
 Oggetto del messaggio: Re: AIUTO - Scambi, illuminazione e collegamenti elettrici
MessaggioInviato: martedì 30 gennaio 2024, 20:44 
Non connesso

Nome: Fabrizio Ferretti
Iscritto il: sabato 14 gennaio 2006, 16:31
Messaggi: 7524
Località: Fabriano
Da alcuni anni Peco, fornisce i suoi "motori" coi solenoidi verdi, che si muovono con un assorbimento di corrente più basso.


Top
 Profilo  
 
 Oggetto del messaggio: Re: AIUTO - Scambi, illuminazione e collegamenti elettrici
MessaggioInviato: giovedì 1 febbraio 2024, 12:17 
Non connesso

Iscritto il: sabato 23 agosto 2014, 12:35
Messaggi: 316
Località: Firenze
Giancarlo Giacobbo ha scritto:
manzoscorpio ha scritto:
Tz ha scritto:
Quando ho realizzato il mio plastico nel 1995 con deviatoi Peco avevo visto subito che succhiavano troppo e quindi da subito avevo realizzato dei dispositivi a scarica capacitiva con condensatori da 3300 uF installati in prossimità di ogni deviatoio alimentandoli a 20 V e per caricare quei dispositivi basta un piccolissimo trasformatore e non rischi di bruciare assolutamente niente, anzi, così sono protetti... :wink: sono quasi 30 anni che funzionano e non hanno mai perso un colpo... anzi danno delle belle botte. :wink: Sopra hanno anche il PL12 per il controllo di posizione.


Ti ringrazio dell'esempio, anche se è tutto troppo tecnico per me, non so neanche cosa è la scarica capacitiva con condensatori :shock: :roll: :oops:

Questo è uno schema che realizzai per comandare gli scambi del plastico sociale che stavo allestendo utilizzando un trasformatore di bassa potenza. Il comando avveniva, simulando un banco ACE, tramite un deviatore che dava tensione ad un relè da 5 volt cc. Questo deviatore poteva in futuro essere sostituito da una scheda I/O interfacciata ad un computer. Realizzai anche un circuito per il comando di due scambi di una deviata e uno per il comando di tre scambi.
Allegato:
1scambio.jpg


Grazie mille Giancarlo, ma purtroppo in questo tipo di schemi non ci capisco proprio niente ..... finchè si parla di collegare un + rosso e un - nero , riesco in qualche modo a gestirmela ... ma poi, è tutto un bell'arrosto purtroppo :oops: :lol:


Top
 Profilo  
 
 Oggetto del messaggio: Re: AIUTO - Scambi, illuminazione e collegamenti elettrici
MessaggioInviato: giovedì 1 febbraio 2024, 12:18 
Non connesso

Iscritto il: sabato 23 agosto 2014, 12:35
Messaggi: 316
Località: Firenze
Torrino-Pollino ha scritto:
Da alcuni anni Peco, fornisce i suoi "motori" coi solenoidi verdi, che si muovono con un assorbimento di corrente più basso.


Non ne ero a conoscenza di questa cosa ....
Ad ogni modo ho visto che il trasformatore che utilizzo gli da una bella botta e penso di aver risolto così :wink:


Top
 Profilo  
 
 Oggetto del messaggio: Re: AIUTO - Scambi, illuminazione e collegamenti elettrici
MessaggioInviato: lunedì 5 febbraio 2024, 15:14 
Non connesso

Iscritto il: giovedì 12 gennaio 2006, 13:12
Messaggi: 437
Località: Martignacco UD
Io ho usato dei vecchi decoder Arnold (hanno quasi 30 anni) che erano debolucci. Visto che ne avevo un po' e mi seccava buttarli via dato che funzionano, ho costruito questi circuiti.
Anche i miei "motori" peco hanno una certa età e soffrono di una sete paurosa di corrente.
Quindi, visto che sono nella stazione nascosta, per ora ho optato per la soluzione che vedi nel post.

Nelle parti a vista uso servo motori con decoder oscilloscopio.
Sto pensando di passare ai motori MTB MP1 o MP2 nella seconda parte della stazione principale. I servo mi stanno facendo impazzire tra programmazione, contatti, posizione... considerando che alcuni sono in punti difficili da raggiungere, pensavo di optare per questi. Ci penserò fra qualche mese.


Top
 Profilo  
 
 Oggetto del messaggio: Re: AIUTO - Scambi, illuminazione e collegamenti elettrici
MessaggioInviato: lunedì 5 febbraio 2024, 19:09 
Non connesso

Iscritto il: martedì 21 marzo 2017, 12:08
Messaggi: 1694
marco1016 ha scritto:

Nelle parti a vista uso servo motori con decoder oscilloscopio.
Sto pensando di passare ai motori MTB MP1 o MP2 nella seconda parte della stazione principale. I servo mi stanno facendo impazzire tra programmazione, contatti, posizione... considerando che alcuni sono in punti difficili da raggiungere, pensavo di optare per questi. Ci penserò fra qualche mese.


Scusa .... quali problemi di programmazione, contatti, posizione ti danno i servo? Li uso da oltre dieci anni e non ho alcun problema.
Roberto


Top
 Profilo  
 
 Oggetto del messaggio: Re: AIUTO - Scambi, illuminazione e collegamenti elettrici
MessaggioInviato: martedì 6 febbraio 2024, 9:55 
Non connesso

Iscritto il: giovedì 12 gennaio 2006, 13:12
Messaggi: 437
Località: Martignacco UD
Diciamo che mi hanno fatto perdere molto tempo. Trova la posizione, imposta lo 0, metti i microswitch per gestire il cuore del deviatoio.
Poi c'è lo scatto all'avvio che alcuni decoder o servo fanno ogni volta che vengono alimentati.
Più che altro è una questione di comodità e di tempo.
Sarà che sto diventando vecchio e vorrei finalmente far correre i treni senza smazzarmi troppo.

Anni fa avevo acquistato uno stock di servo che ora sentono il peso degli anni e non hanno le funzionalità dei più recenti.
Quelli che ho installato per ora restano dove sono. Sto parlando di 23 servo.
Per i prossimi 22 valuterò se passare ad altri sistemi.

Vorrei un sistema che non mi faccia impazzire. Per questo pensavo a dei motori lenti con contatti già a bordo.


Top
 Profilo  
 
Visualizza ultimi messaggi:  Ordina per  
Apri un nuovo argomento Rispondi all’argomento  [ 65 messaggi ]  Vai alla pagina Precedente  1, 2, 3, 4, 5  Prossimo

Tutti gli orari sono UTC + 1 ora [ ora legale ]


Chi c’è in linea

Visitano il forum: Baidu [Spider] e 15 ospiti


Non puoi aprire nuovi argomenti
Non puoi rispondere negli argomenti
Non puoi modificare i tuoi messaggi
Non puoi cancellare i tuoi messaggi
Non puoi inviare allegati

Cerca per:
Vai a:  
banner_piko

Duegi Editrice - Via Stazione 10, 35031 Abano Terme (PD). Italy - Tel. 049.711.363 - Fax 049.862.60.77 - duegi@duegieditrice.it - shop@duegieditrice.it
Direttore editoriale: Luigi Cantamessa - Amministratore unico: Federico Mogioni - Direttore responsabile: Pietro Fattori.
Registro Operatori della Comunicazione n° 37957. Partita iva IT 05448560283 Tutti i diritti riservati Duegi Editrice Srl