Oggi è lunedì 23 marzo 2026, 3:24

Tutti gli orari sono UTC + 1 ora [ ora legale ]




Apri un nuovo argomento Rispondi all’argomento  [ 55 messaggi ]  Vai alla pagina Precedente  1, 2, 3, 4
Autore Messaggio
 Oggetto del messaggio: Re: alimentatori per circuiti analogici
MessaggioInviato: lunedì 4 agosto 2014, 23:03 
Non connesso

Iscritto il: domenica 25 marzo 2007, 13:23
Messaggi: 1182
Località: PISTOIA
Cita:
A quello di elettrotecnica dei primi due anni, che mi beccò a leggere Topolino, gli risposi: prof, di leggere l'Olivieri e Ravelli son capace da solo, non è il caso che lo legga lei dalla cattedra, si voltò o tornò alla cattedra, quindi riprese a leggere.


io risposi così in quarta a quello di costruzioni elettomeccaniche ed impienti elettric (8 ore la settimana).

Forse per questo la quarta la ho fatta due volte?


Top
 Profilo  
 
 Oggetto del messaggio: Re: alimentatori per circuiti analogici
MessaggioInviato: martedì 5 agosto 2014, 18:05 
Non connesso

Iscritto il: lunedì 2 giugno 2014, 19:15
Messaggi: 460
saluti a tutti i diplomati che hanno studiato sull'olivieri ravelli, mi ricordo ancora lo scoppio e il doppio salto mortale di una tavolozza metallica che utilizzavamo per il montaggio e le prove degli impianti, ed il collega sbiancato al massimo dopo un bel corto con la 380. ma tornando ai pwm, potete fornirmi una lista del materiale occorrente, così rompo i relè ad un mio amico. V= R X I, che non è la legge di ohm ma vuol dire vi ringrazio infinitamente, daniele :oops:


Top
 Profilo  
 
 Oggetto del messaggio: Re: alimentatori per circuiti analogici
MessaggioInviato: martedì 5 agosto 2014, 19:21 
Non connesso

Iscritto il: mercoledì 20 settembre 2006, 20:44
Messaggi: 6407
Località: Sorbolo di Sorbolo Mezzani (PR)
dany e656 ha scritto:
saluti a tutti i diplomati che hanno studiato sull'olivieri ravelli, mi ricordo ancora lo scoppio e il doppio salto mortale di una tavolozza metallica che utilizzavamo per il montaggio e le prove degli impianti, ed il collega sbiancato al massimo dopo un bel corto con la 380. ma tornando ai pwm, potete fornirmi una lista del materiale occorrente, così rompo i relè ad un mio amico. V= R X I, che non è la legge di ohm ma vuol dire vi ringrazio infinitamente, daniele :oops:


Vai a pagina 2 :wink:

Anche questa volta sei stato beccato a leggere Topolino :lol: :lol: :lol: :lol: :lol: :lol: :lol:


Top
 Profilo  
 
 Oggetto del messaggio: Re: alimentatori per circuiti analogici
MessaggioInviato: martedì 5 agosto 2014, 21:40 
Non connesso

Iscritto il: domenica 14 marzo 2010, 21:37
Messaggi: 1990
Località: Faenza
Da pagina 2 :

schema postato da aesse61 :
- per funzionare direi che C3 debba andare a massa e non al 7 del 555. Altrimenti non si carica mai.
- per la frequenza : con R2 da 470 MOhm mi risulta andare a 0.1 Hz ! Ne metterei uno da 470 kOhm. In tal caso, considerando il potenziometro a metà strada, è come se la carica e la scarica fossero fatte da resistenze da 235 kOhm. Allora f = 1.1 / (R * C) ~= 100 Hz. Per scendere a 70 Hz occorre incrementare C del 30%, portandolo a 68 nF. Non vengono valori esatti, ma per fortuna i 70 Hz non sono critici.

schema postato da Bomby :
- credo che il pin 6 debba essere collegato al 2. Altrimenti impiegherà troppo poco tempo ad arrivare alla soglia superiore. Così, infatti, si crea un partitore fra R e Rpx. Se quest' ultima è alta, la tensione a valle di R potrebbe essere talmente piccola da non abbassarsi mai sotto 2/3 dell' alimentazione.
Con il pin 6 collegato al 2, invece, si ha che in carica la corrente percorre R (superiore) e Rpx, mentre in scarica percorre R (di D2) e Rpy, comportandosi come nelle formule a lato nel disegno.

Però ... non fatelo a casa !!!
Scherzo, non è pericoloso, ma nella prima versione della cintura di Klausen avevo messo dei transistori per regolare le velocità nelle sezioni. Ebbene, ad ogni accenno di cortocircuito, essi si rompevano andando in corto (tamponamenti) o aprendosi (blocco).

E' bene che l' elemento di potenza sia protetto.
Esistono mosfets con circuiteria di protezione interna. Potrebbero essere utili, date le basse frequenze in gioco.
Occorre sempre tenere presente che scaldano.


Stefano Minghetti


Top
 Profilo  
 
 Oggetto del messaggio: Re: alimentatori per circuiti analogici
MessaggioInviato: martedì 5 agosto 2014, 21:58 
Non connesso

Iscritto il: lunedì 2 giugno 2014, 19:15
Messaggi: 460
grazie stefano per avere ripreso pag 2 mentre stavo leggendo topolino, il prof mi becca sempre. ma di questi alimentatori pwm se ne trovano di gia assemblati? non vorrei rompere le scatole agli amici e quindi se si potessero acquistare ne sarei più contento. ringrazio stefano e tutti quelli che mi hanno fornito questi chiarimenti, compreso il prof. un abbraccio, daniele :mrgreen:


Top
 Profilo  
 
 Oggetto del messaggio: Re: alimentatori per circuiti analogici
MessaggioInviato: martedì 5 agosto 2014, 22:05 
Non connesso

Iscritto il: giovedì 21 giugno 2012, 14:23
Messaggi: 3793
Località: Massa Finalese (MO)
Direi assolutamente di sì, o in kit di montaggio o già montati.


Top
 Profilo  
 
 Oggetto del messaggio: Re: alimentatori per circuiti analogici
MessaggioInviato: mercoledì 6 agosto 2014, 17:58 
Non connesso

Iscritto il: mercoledì 20 settembre 2006, 20:44
Messaggi: 6407
Località: Sorbolo di Sorbolo Mezzani (PR)
Se ti vuoi accontentare ...
ad esempio per i PWM di sicuro e pronto funzionamento dai un occhiata qui
http://www.gaugemaster.com

Diversamente se vuoi fartelo, dice bene Stefano, ci vuole la protezione. Per fare girare una a due loco può bastare un fusibile extra rapido, ma fai scorta. Per qualcosa di più complesso è meglio la protezione elettronica, quei fusibili: costicchiano, sono ingombranti, e non si trovano così facilmente.
Per correnti erogabili dall'alimentatore fino a 2 A, il vecchio sistema della lampadina a filamento da 20 W 12 V può dare una mano, va beh è più tecnica una resistenza da 0,5 Ohm 10 W.


Top
 Profilo  
 
 Oggetto del messaggio: Re: alimentatori per circuiti analogici
MessaggioInviato: mercoledì 6 agosto 2014, 21:04 
Non connesso

Iscritto il: venerdì 20 gennaio 2006, 19:41
Messaggi: 2853
Ma la lampadina fa anche da spia accendendosi se la corrente sale troppo e soprattutto accendendosi aumenta la sua resistenza limitando ulteriormente la corrente.


Top
 Profilo  
 
 Oggetto del messaggio: Re: alimentatori per circuiti analogici
MessaggioInviato: giovedì 7 agosto 2014, 9:58 
Non connesso

Iscritto il: lunedì 2 giugno 2014, 19:15
Messaggi: 460
tante grazie anche a voi, adesso do un'(occhiata) al sito gaugemaster. saluti ad alta frequenza, daniele :wink:


Top
 Profilo  
 
 Oggetto del messaggio: Re: alimentatori per circuiti analogici
MessaggioInviato: giovedì 7 agosto 2014, 14:40 
Non connesso

Iscritto il: venerdì 21 marzo 2008, 20:09
Messaggi: 381
Località: Tra Murgia e Salento
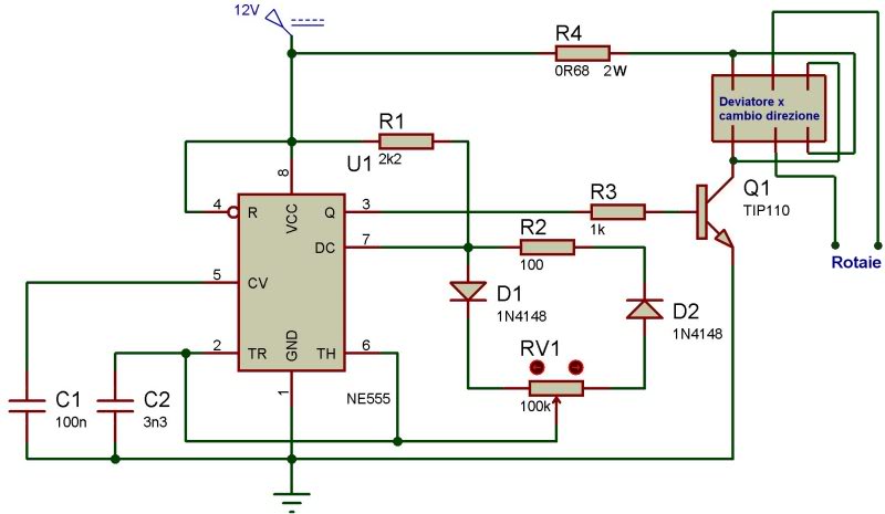
tra le "cose" trovate in rete (forse proprio su questo forum ? ... onestamente non lo ricordo) e messe da parte ho recuperato questo schemino.
potrebbe funzionare? la resistenza R4 da 0,68 2w credo serva come protezione per i cortocircuiti, in tal caso si potrebbe sostituire con la lampadina.

Ciao.
Arturo.


Allegati:
AlimentatoreNE555_PWM.jpg
AlimentatoreNE555_PWM.jpg [ 38.19 KiB | Osservato 3111 volte ]
Top
 Profilo  
 
Visualizza ultimi messaggi:  Ordina per  
Apri un nuovo argomento Rispondi all’argomento  [ 55 messaggi ]  Vai alla pagina Precedente  1, 2, 3, 4

Tutti gli orari sono UTC + 1 ora [ ora legale ]


Chi c’è in linea

Visitano il forum: Nessuno e 36 ospiti


Non puoi aprire nuovi argomenti
Non puoi rispondere negli argomenti
Non puoi modificare i tuoi messaggi
Non puoi cancellare i tuoi messaggi
Non puoi inviare allegati

Cerca per:
Vai a:  
banner_piko

Duegi Editrice - Via Stazione 10, 35031 Abano Terme (PD). Italy - Tel. 049.711.363 - Fax 049.862.60.77 - duegi@duegieditrice.it - shop@duegieditrice.it
Direttore editoriale: Luigi Cantamessa - Amministratore unico: Federico Mogioni - Direttore responsabile: Pietro Fattori.
Registro Operatori della Comunicazione n° 37957. Partita iva IT 05448560283 Tutti i diritti riservati Duegi Editrice Srl